本文目录一览:
如何理解保险中的免赔额条款
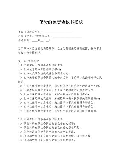
免赔额条款是保险合同中的一项重要规定。它指的是在保险事故发生后,保险人对于一定金额范围内的损失不承担赔偿责任,只有超过该免赔额的部分才会按照保险合同进行赔付。 **降低理赔成本**:设置免赔额可以减少小额理赔的数量,降低保险公司的运营成本。

- 绝对免赔额是指在保险事故发生后,被保险人需要先自行承担一定金额的损失,只有超过这个金额的部分,保险公司才会进行赔偿。- 相对免赔额则是指当损失金额超过免赔额时,保险公司会对全部损失进行赔偿。
香港保险产品中的免赔额条款是指在保险事故发生时,被保险人需要自行承担一定金额的损失,保险公司才会对超过该金额的部分进行赔偿。 免赔额的设定目的:免赔额的存在主要有几个目的。一方面,它可以减少小额理赔的处理成本。

保险中的免赔额是指保险公司在一定的损失范围内不承担理赔责任的额度。免赔额的定义免赔额是保险合同中的一个重要条款,它规定了保险公司在承担赔付责任之前,被保险人需要自行承担的损失金额。换句话说,只有当损失金额超过免赔额时,保险公司才会按照合同约定进行赔付。
无责免赔是什么意思
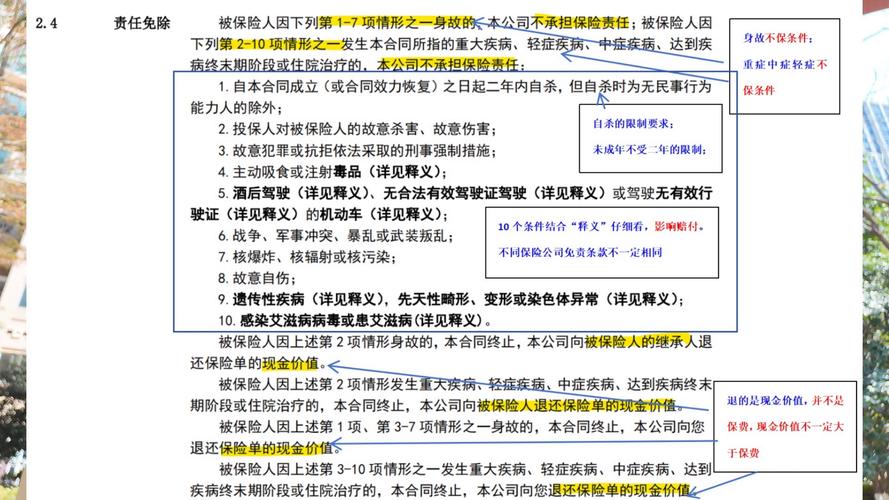
1、无责免赔是指在保险合同约定的范围内,当被保险人无责任时,保险公司将不承担赔偿责任,被保险人无需支付赔偿金。详细解释如下:无责免赔的基本含义 在保险合同中,无责免赔通常指的是在事故发生时,如果确定被保险人在事故中不承担责任,保险公司将不会对其进行赔偿。这是一种在特定情况下,保险公司免除赔偿责任的条款。
2、无责免赔是指免除某种责任或赔偿的条款,通常出现在合同、协议等文件中。以下是关于无责免赔的详细解释:定义与作用:无责免赔条款通常用于免除一方因产品或服务潜在缺陷而产生的责任。这种条款的目的是保护该方免受潜在的赔偿责任。应用场景:无责免赔条款常见于商业合同、服务协议等文件中。
3、无责免赔条款是车险中的一项规定。它指的是在双方事故中,如果被认定为无责任方,那么在某些情况下,保险公司可能不会对一些特定的损失进行赔偿。 **具体含义 - 当发生交通事故,经交警认定你无责时,无责免赔条款就开始起作用。比如在车辆碰撞事故中,你正常行驶,对方车辆违规撞上你。
4、无责免赔是指免除某种责任或赔偿的条款,通常出现在合同、协议等文件中。在这种情况下,一方(通常是供应商)不提供任何担保或质量保证。这可能是因为产品或服务可能有一些潜在的缺陷,但该方仍然不愿承担责任。事实上,一些公司和组织会将无责免赔条款作为他们业务的标准条款,以逃避任何潜在的责任。
5、“无责免赔”是指在车险合同中,当保险车辆涉及道路交通事故且被认定为无责任时,保险公司不承担赔偿义务的一种条款。以下是关于“无责免赔”的详细释义:定义与适用场景:定义:“无责免赔”是车险合同中的一个重要条款,用于确定保险公司在事故中的赔偿责任。
6、无责免赔具体指的是,在发生交通事故时,保险公司根据驾驶人在事故中的责任比例来承担赔偿责任。如果保险车辆一方在事故中无责,那么保险公司将不承担赔偿责任。换句话说,当你的车与他人车辆发生事故,且你是无责的一方时,你的损失将由对方的保险公司负责赔偿,你无需承担对方的费用。
汽车保险中的不计免赔条款有什么作用?
降低车主理赔负担。在没有不计免赔率特约条款时,若发生保险事故,车主可能需承担一定比例的损失,比如事故责任比例为30%,那这30%的损失就得车主自己掏腰包。有了该条款后,就能避免这部分自掏腰包的情况,让车主在事故理赔时能获得更足额的赔偿,减少经济压力。 提升保险保障范围。
不计免赔条款能让车主在理赔时获得更全面的保障。它可以在一定程度上减少车主需自行承担的赔偿金额,使理赔更接近实际损失。 降低车主负担:在发生保险事故时,如果没有不计免赔条款,车主可能需要承担一定比例的免赔额。
不计免赔条款能让车主在理赔时获得更全面的保障。它的作用主要体现在多方面。首先,在事故责任划分后,若没有不计免赔,车主可能需自行承担一定比例的免赔额。比如负主要责任时可能要承担15%的损失,有了不计免赔就能免去这部分费用。
本文来自作者[lcjsd]投稿,不代表深度号立场,如若转载,请注明出处:https://www.lcjsd.cn/kepu/202509-8474.html
评论列表(3条)
我是深度号的签约作者“lcjsd”
本文概览:本文目录一览: 1、如何理解保险中的免赔额条款 2、无责免赔是什么意思...
文章不错《保险免赔条款意义(保险免赔项目)》内容很有帮助