光大银行:中信金融资产持股比例由7.08%增至8%

  7月23日金融一线消息,光大银行发布公告,近日收到中国中信金融资产管理股份有限公司(简称“中信金融资产”)的通知,获悉中信金融资产于2025年1月20日至7月22日期间,增...

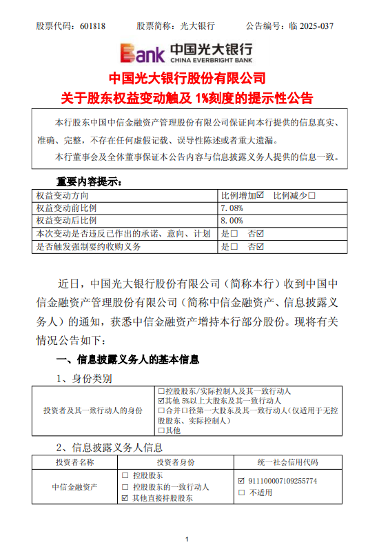
  7月23日金融一线消息,光大银行发布公告,近日收到中国中信金融资产管理股份有限公司(简称“中信金融资产”)的通知,获悉中信金融资产于2025年1月20日至7月22日期间,增持本行A股股份2.64亿股,H股股份2.79亿股,合计占本行总股本的0.92%。中信金融资产持股比例由7.08%增至8%,触及1%的整数倍。

光大银行:中信金融资产持股比例由7.08%增至8%

光大银行:中信金融资产持股比例由7.08%增至8%

本文来自作者[lcjsd]投稿,不代表深度号立场,如若转载,请注明出处:https://www.lcjsd.cn/yx/202507-8196.html

(31)

文章推荐

  • 月球的潮汐锁定(月球的潮汐锁定现象)

    本文目录一览:1、为什么在地球上看不到月球的背面?2、为什么月球始终只有一面对着地球3、月球朝向地球月面始终不变的原因为什么在地球上看不到月球的背面?看不到月球背面,根本原因是月球被地球“潮汐锁定”,导致它永远只有一面对准地球。月球和地球的关系就像两个人手拉手转圈,但月球自己转一

    2025年09月14日
    66308
  • 贵州茅台、五粮液、泸州老窖等降“度”抢市场!低度酒能否撑起白酒未来?

      大众日报  在沉寂了近三十年后,低度白酒毫无预兆地再度火了起来。  近期,贵州茅台、五粮液、泸州老窖、洋河股份、山西汾酒、酒鬼酒等头部知名酒企纷纷布局低度白酒赛道。  其中,五粮液宣布,将于9月推出中高端29度新品“一见倾心”,洋河股份也将在8、9月份集中上市果酒、露酒和低度潮饮。泸州老窖

    2025年07月16日
    21314
  • 生物多样性保护意义(生物多样性保护的意义何在?)

    本文目录一览:1、保护生物多样性的意义在于什么?2、保护生物多样性的意义3、保护生物多样性的好处4、生物多样性保护的意义何在5、生物多样性保护的意义和方法保护生物多样性的意义在于什么?生物多样性提供了丰富的基因资源,对人类有着不可替代的价值。生物多样性在维持大气成分

    2025年09月12日
    48312
  • 台风“韦帕”升级!明日登陆广东、海南 多地停航停运

      中央气象台7月19日6时继续发布台风黄色预警:今年第6号台风“韦帕”已于今天(19日)早晨5点钟由热带风暴级加强为强热带风暴级,其中心位于广东省阳江市东偏南方向约880公里的海面上,即北纬19.9度、东经120.2度,中心附近最大风力有10级(25米/秒),中心最低气压为985百帕,七级风圈半径

    2025年07月19日
    27315
  • 万水千山总是情是那部电视主题曲 万水千山总是情歌词

    万水千山总是情是那部电视主题曲歌曲《万水千山总是情》是同名电视连续剧《万水千山总是情》的主题曲。《万水千山总是情》香港电视广播有限公司拍摄制作的清末民初电视剧,监制为王天林,由汪明荃、谢贤、吕良伟领衔主演。该剧以中国20世纪30年代的救亡图存时期为背景,讲述了阔少阮庭深与庄梦蝶之间跨越万水千山的爱情

    2025年09月10日
    916316
  • “天价离婚案”,新进展!

      炒股就看金麒麟分析师研报,权威,专业,及时,全面,助您挖掘潜力主题机会!  来源:中国基金报  中国基金报记者赵心怡  7月22日盘后,丽人丽妆公告披露,实控人黄韬持有的1674.75万股公司股份被司法冻结,占其直接持股的12.88%、公司总股本的4.18%,市值约为1.66亿元。  

    2025年07月22日
    24323
  • 闫瑞祥:美指短线关注上行 欧美短线短线承压

      美元指数7月25日,在美元指数的表现上,周四美元指数呈现出上涨的态势。当日美元指数价格最高攀升至97.502的位置,最低则下探至97.08位置,最终以97.459的价格收盘。回顾周四市场表现,在早盘期间价格短线先小幅下跌,之后价格再度上涨,并且价格于美盘再度突破四小时阻力位置,虽然二次探底,

    2025年07月25日
    26315
  • 为什么把植物大战僵尸删除后重新下载后还是以前的存档呢 植物大战僵尸存档下载

    为什么把植物大战僵尸删除后重新下载后还是以前的存档呢重新玩应该可以重新开存档的,游戏里面没菜单么?或者你找到安装目录,先看好位置,然后删除游戏,在找刚刚的安装目录看看,你这种情况应该是原目录没删除干净,需要删除游戏有,手动删除原来安装目录植物大战僵尸存档下载1、为什么要下载《植物大战僵尸》存档?对

    2025年09月10日
    922316
  • 火灾逃生三原则(火灾逃生三要素)

    本文目录一览:1、火灾的三要三救三不原则2、遇火逃生方法三要三不要3、火灾怎么自救和逃生火灾的三要三救三不原则1、“三要”:一要熟悉自己住所的环境;二要保持沉着冷静;三要警惕烟毒的侵害。“三救”:一选择逃生通道“自救”;二结绳下滑“自救”;三向外界“求救”。“三不”:一不乘坐普通

    2025年09月17日
    34304
  • 电视剧我们这十年蓓蓓官配 我们这十年电视剧

    电视剧我们这十年蓓蓓官配是刘宁,扮演者是程硕男。这是一部2022年华策影视出品的献礼二十大的电视剧。该剧通过十一个单元,以不同主题,选取真实人物案例进行艺术加工,以小切口反映大主题、小人物折射大时代。我们这十年电视剧1、《我们这十年》是2022年重磅推出的时代献礼剧,全剧分为十一个单元,用不同行业

    2025年09月10日
    940316

发表回复

本站作者才能评论

评论列表(3条)

  • lcjsd的头像
    lcjsd 2025年07月23日

    我是深度号的签约作者“lcjsd”

  • lcjsd
    lcjsd 2025年07月23日

    本文概览:  7月23日金融一线消息,光大银行发布公告,近日收到中国中信金融资产管理股份有限公司(简称“中信金融资产”)的通知,获悉中信金融资产于2025年1月20日至7月22日期间,增...

  • lcjsd
    用户072306 2025年07月23日

    文章不错《光大银行:中信金融资产持股比例由7.08%增至8%》内容很有帮助

联系我们

邮件:深度号@gmail.com

工作时间:周一至周五,9:30-17:30,节假日休息

深度号