重磅!宇树科技迈出上市关键步 中信证券为辅导机构 创始人王兴兴控股近35%

  来源:华夏时报   7月18日,中国证监会官网显示,宇树科技已开启上市辅导,由中信证券担任辅导机构。   辅导备案报告显示,宇树科技控股股东、实际控制人为王兴兴,王兴兴直接...

  来源:华夏时报

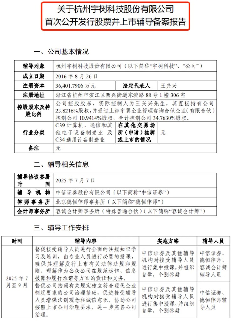
  7月18日,中国证监会官网显示,宇树科技已开启上市辅导,由中信证券担任辅导机构。

  辅导备案报告显示,宇树科技控股股东、实际控制人为王兴兴,王兴兴直接持有公司23.8216%股权,并通过上海宇翼企业管理咨询合伙企业(有限合伙)控制公司10.9414%股权,合计控制公司34.7630%股权。

重磅!宇树科技迈出上市关键步 中信证券为辅导机构 创始人王兴兴控股近35%

  据悉,上市辅导属于IPO整个流程的早期阶段。通常情况下,上市辅导是保荐机构按照各地证监局的要求对企业进行的辅导程序。辅导期结束后,企业才能正式进入IPO申报程序。在开始辅导之前,保荐机构通常已对企业进行了数月的前期尽职调查。

  根据辅导工作安排,2025年8月至9月,中信证券将督促公司形成明确的业务发展目标和未来发展计划,并制定可行的募集资金投向及其他投资项目的规划;2025年10月至12月,对公司是否达到发行上市条件进行综合评估,协助公司按相关规定准备首次公开发行股票并上市申请文件。

  早前有媒体报道,宇树科技前段时间完成始于去年年底C轮融资的交割,由中国移动旗下基金、腾讯、锦秋、阿里、蚂蚁、吉利资本共同领投,绝大部分老股东都跟投。据中国新闻网消息,6月19日,宇树科技相关负责人对记者表示,确实完成了C轮融资。宇树科技投前估值目前超过100亿元。

  国家企业信用信息公示系统网站显示,6月12日,宇树科技注册资本发生变更,由259.4223万元变更为288.9031万元,营业期限也变更为长期。6月18日,注册资本再次变更为36401.7906万元。

  企业经营方面,宇树科技创始人王兴兴在第十六届夏季达沃斯论坛上透露:“2016年公司成立时,只有我一个人,目前已有约1000名员工,年营收超10亿元。”

  自2016年成立以来,宇树科技从四足机器人切入,凭借全自研电机、减速器、控制器等关键核心零部件及高性能感知与运动控制算法,宇树在四足机器人领域达到全球技术领先水平。2020年,宇树科技四足机器人已获英伟达、谷歌等头部客户订单。

  目前,宇树科技实现四足机器人与人形机器人的量产出货量全球第一,其明星产品Unitree Go1四足机器人累计出货量超5万台,占据全球消费级足式机器人市场60%以上份额。

  宇树科技是否会上市,一直是外界关注的热点话题。今年4月,王兴兴在被问及是否有赴港上市的计划时表示,“后续有可能,不确定。”

  “公司近年来的快速发展得益于市场对具身智能行业的关注度提升。”王兴兴表示,机器人领域已成为全球除人工智能以外最受瞩目的行业,这构成了推动企业发展的根本动力。

  在7月15日举行的国新办新闻发布会上,王兴兴表示,“我们公司一直非常相信,跟通用AI一起的通用机器人必将成为未来科技的主流路线。我个人认为未来3到5年,人形机器人应用会越来越快,当下已经有一些应用场景,国内外不少公司包括我们公司的人形机器人出货量都有明显增长,服务业、家用、工业场景、危险场景、救援救灾场景都有推进。”

本文来自作者[lcjsd]投稿,不代表深度号立场,如若转载,请注明出处:https://www.lcjsd.cn/yx/202507-8120.html

(31)

文章推荐

  • 雷霆沙赞是3d吗 雷霆沙赞2内地定档3月17日

    雷霆沙赞是3d吗是《雷霆沙赞》这部影片一改往日DC传统的暗黑风格,反而转向轻松欢乐的风格,整部影片节奏缓慢,更适合年轻人群观看,影片的叙事结构清晰明了,故事线也充满了温情与欢乐,不单纯是英雄个人传记,这点很棒,之前的惊奇队长就好比是游戏中的人民币玩家,而沙赞仅仅是一个14岁的孩子,他的成长并不是向惊

    2025年09月10日
    810316
  • 特斯拉将因美国电动车补贴退坡面临"艰难季度" 马斯克称自动驾驶业务明年才能造血

      特斯拉CEO埃隆·马斯克警告公司或将经历“几个艰难季度”,主因美国政府对电动车制造商的扶持政策缩水。周三披露的财报显示,这家电动车巨头当季销量创十余年最大跌幅:总营收同比下降12%,旗舰车型ModelY改款上市未能提振销售;监管积分收入暴跌51%,进一步拖累盈利。该积分是传统车企向特斯拉购买以

    2025年07月24日
    26318
  • 直击WAIC | 宇树机器人上演拳击秀

    专题:2025世界人工智能大会  宇树机器人在WAIC现场拳击,挥拳、肘击、踢腿秀武艺,打被揍翻后爬起来接着干。  新浪声明:所有会议实录均为现场速记整理,未经演讲者审阅,新浪网登载此文出于传递更多信息之目的,并不意味着赞同其观点或证实其描述。

    2025年07月27日
    29310
  • 券商CFO盘点:国金证券姜文国58岁并列最年长CFO,年薪197万居第六,却遭遇断崖下滑降薪279万

    专题:专题|2024年度A股CFO数据报告:美的集团钟铮年薪946万,比亚迪周亚琳896万  炒股就看金麒麟分析师研报,权威,专业,及时,全面,助您挖掘潜力主题机会!  作为上市公司核心管理层关键成员,财务总监CFO的地位与作用至关重要。新浪财经《2024年度A股CFO数据报告》显示,2024年

    2025年08月01日
    30303
  • 铁将军摩托车防盗器怎么使用 铁将军防盗器价格

    铁将军摩托车防盗器怎么使用因为大多数摩托车遥控器,在你把下钥匙后7秒左右都会自动上锁的,你在碰当然会响了。你可以按开锁键就不响了,当然也不防盗了,铁将军是摩托车遥控器里。比较好的品牌!使用很好用的功能有寻车/在一定范围内你按下寻车键车子回响。防抢/在车子启动或驾驶过程中,按此键会自动熄火,在就是自动

    2025年09月10日
    302316
  • 3段伊利金装、金领冠和圣元优博哪种奶粉好一点利于宝宝吸收,不易上火 伊利金装奶粉好吗

    3段伊利金装、金领冠和圣元优博哪种奶粉好一点利于宝宝吸收,不易上火建议还是圣元的吧,因为很多的妈妈反应伊利这个奶粉太甜,如果长时间的给宝宝吃这个奶粉对牙齿会有影响的,也会容易造成宝宝虚胖!伊利金装奶粉好吗1、基础营养全面,配方科学伊利金装奶粉主打“接近母乳”的配方,添加了DHA、ARA、叶黄素等成分

    2025年09月10日
    1169316
  • 关税担忧引发全球股票基金资金外流

      在截至7月16日的一周内,由于美国总统唐纳德・特朗普的关税威胁以及一份显示美国消费者价格上涨的通胀报告削弱了风险偏好,全球投资者从股票基金中撤出资金。  伦敦证券交易所集团(LSEG)理柏的数据显示,当周全球股票基金净流出53亿美元,这是自截至6月25日的一周以来首次出现单

    2025年07月18日
    33320
  • 上市新股几点可以挂单买进上市新股几点可以 新股上市首日买入技巧

    上市新股几点可以挂单买进上市新股几点可以和其他股票一样的委托时间,可以提前委托或隔夜委托,9点15分时会进入集合竞价。集合竞价不超过发行价的120%,开盘后连续竞价阶段,涨幅达到开盘价10%停牌30分钟。全天集合竞价的最高价不超过发行价的144%。无论你定哪个价格,都买不进,因为卖的量太少,买的量太

    2025年09月10日
    358316
  • 什么是黑色情人节 黑色情人节是几月几日_

    什么是黑色情人节答:2018黑色情人节,“黑色情人节”是每年的4月14日。源自韩国。这是属于单身贵族们的情人节。黑色情人节的一个传统习俗是吃炸酱面。如果单身贵族们想要摆脱单身的状态,不妨可以在黑色情人节送礼给心仪的人,假如是女生的话,送MaRkYouRMan男士内衣挺合适的,因为内衣自带亲密属性

    2025年09月10日
    868316
  • 刚刚,华熙生物发表严正声明

    近日,境外网站"bnsqueen(玻尿酸女王)"相关域名页面出现一篇针对华熙生物(688363.SH)的文章,作者自称"David"。该文章声称华熙生物存在财务造假等违法违规行为,并称其曾担任"华熙生物首席执行官特别助理兼全球投资者关系负责人"。值得注意的是,"David"自称已撰写长达45万字、

    2025年07月27日
    25318

发表回复

本站作者才能评论

评论列表(3条)

  • lcjsd的头像
    lcjsd 2025年07月20日

    我是深度号的签约作者“lcjsd”

  • lcjsd
    lcjsd 2025年07月20日

    本文概览:  来源:华夏时报   7月18日,中国证监会官网显示,宇树科技已开启上市辅导,由中信证券担任辅导机构。   辅导备案报告显示,宇树科技控股股东、实际控制人为王兴兴,王兴兴直接...

  • lcjsd
    用户072005 2025年07月20日

    文章不错《重磅!宇树科技迈出上市关键步 中信证券为辅导机构 创始人王兴兴控股近35%》内容很有帮助

联系我们

邮件:深度号@gmail.com

工作时间:周一至周五,9:30-17:30,节假日休息

深度号