刚刚,华熙生物发表严正声明

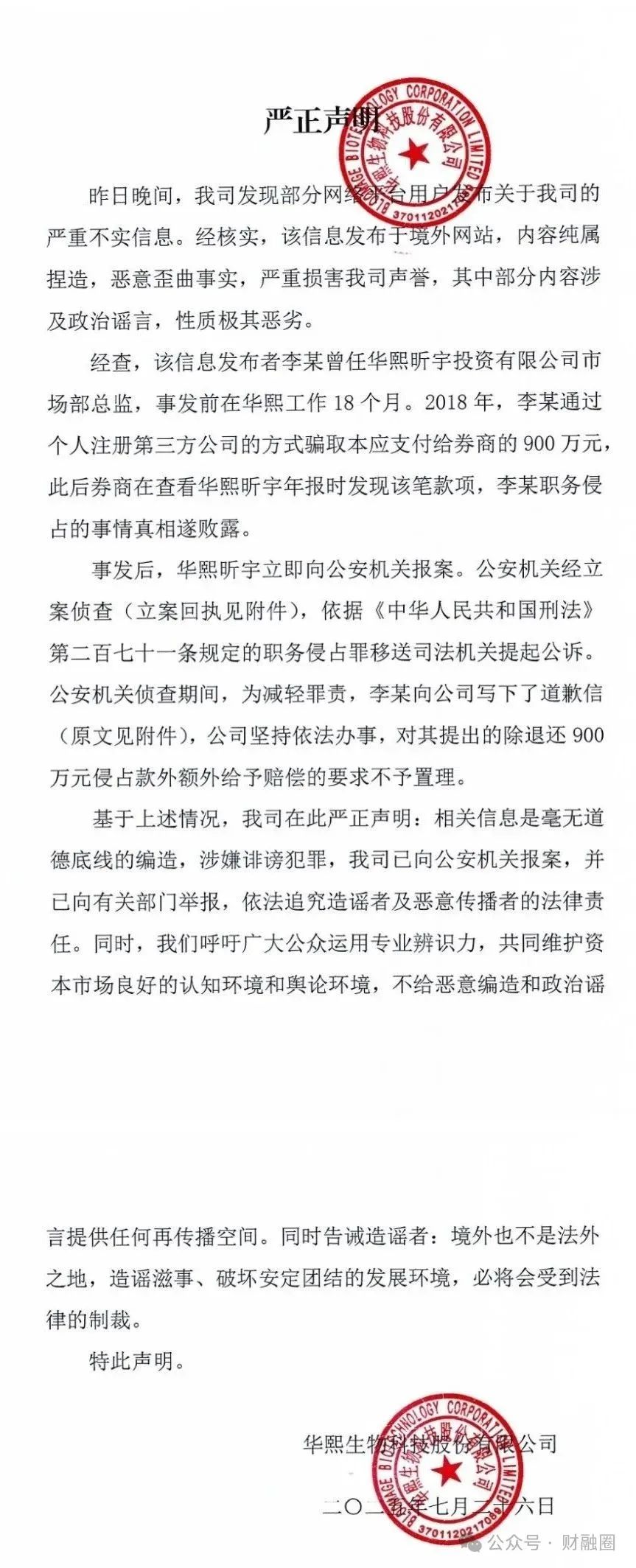
近日,境外网站"bnsqueen(玻尿酸女王)"相关域名页面出现一篇针对华熙生物(688363.SH)的文章,作者自称"David"。该文章声称华熙生物存在财务造假等违法违规...

刚刚,华熙生物发表严正声明

近日,境外网站"bnsqueen(玻尿酸女王)"相关域名页面出现一篇针对华熙生物(688363.SH)的文章,作者自称"David"。该文章声称华熙生物存在财务造假等违法违规行为,并称其曾担任"华熙生物首席执行官特别助理兼全球投资者关系负责人"。值得注意的是,"David"自称已撰写长达45万字、共58章的《玻尿酸女王那些事儿》,但目前该网站仅公示了章节目录与摘要,全文内容尚未公开。

针对上述情况,华熙生物于2025年7月26日通过官方微博发布《关于网络不实信息的严正声明》。声明指出,7月25日晚间发现部分网络平台用户发布关于公司的严重不实信息,经核查,相关信息首发于境外网站,内容完全为捏造,恶意歪曲事实,涉嫌诽谤犯罪,公司已向公安机关报案,并向有关部门举报,依法追究造谣者及恶意传播者的法律责任。

刚刚,华熙生物发表严正声明

据华熙生物声明显示,信息发布者真实身份为李某,其曾任职华熙昕宇投资有限公司市场部总监,在职期间为18个月。2018年,李某通过个人注册第三方公司的方式骗取本应支付给券商的900万元。此后券商在查看华熙昕宇年报时发现该笔款项,李某职务侵占的事情真相遂败露。

事件发生后,华熙昕宇向公安机关报案。公安机关立案侦查后,依据相关规定,将案件移送司法机关提起公诉。在侦查期间,李某为减轻罪责,曾向华熙生物写下道歉信,还提出除退还900万元侵占款外,额外给予赔偿,但公司坚持依法处理,对其这一要求未予理会。

刚刚,华熙生物发表严正声明

在声明的末尾,华熙生物附上了立案告知书和李某的道歉信。

李某在道歉信表示,“在本次发债过程中,由于我的法律意识淡泊,自己设立应城麦锡垦企业管理咨询中心拿奖金,出现严重的违规违纪问题。”

刚刚,华熙生物发表严正声明

华熙生物在声明中强调,此类信息"毫无道德底线",已涉嫌诽谤犯罪。目前,公司已向公安机关报案并向有关部门举报,将依法追究造谣者及恶意传播者的法律责任。

据公司官网显示,华熙生物成立于2000年,作为一家生物科技公司,华熙生物从全球生命科学的基础研究出发,聚焦糖生物学和细胞生物学这两大基础学科,通过合成生物领域的研发创新和产业转化优势,为生命健康提供科学解决方案。

财融圈推荐大家关注更多财融行业优质公众号,获得更全面的行业资讯信息。

上市风云(ID:shangshifengyun)是有关企业上市的最新资讯和背后故事的推送平台!

商行新鲜事(ID: banktopnews)是商业银行圈最新资讯、监管动态、员工生活及职场成长分享平台!

咨询头条(ID: zixuntoutiao666)聚焦于咨询圈的最新热点资讯!

中国注册会计师俱乐部(ID:cicpaclub)是中国注册会计师的职场分享和学习交流平台。

CFO职业圈(ID:cfocareer)是CFO的职业发展和专业交流平台!

金融圈招聘(ID: jrqzhp )是最新的金融圈招聘资讯及职场分享平台!

财务招聘(ID: caiwuzhaopin)是最新的财税审计招聘资讯及职场分享平台!

本文来自作者[lcjsd]投稿,不代表深度号立场,如若转载,请注明出处:https://www.lcjsd.cn/yx/202507-8285.html

(26)

文章推荐

  • 三年级英语语法讲解 三年级英语视频教学视频

    三年级英语语法讲解一个完整的句子,必须表达完整的意思,否则就不算句子。构成句子的要素是须有主语、谓语、宾语(准确的说及物动词当作谓语的时候)。主语是动作的主体,是动作的发出者,执行者。谓语是由动词来充当,在句子中动词是最核心的,没有动词万万不能构成一个完整的句子。宾语是动作发生时受影响的随想。例句

    2025年09月10日
    442315
  • 美国电动汽车制造商Lucid结成美国电池材料联盟

      美国电动汽车制造商Lucid集团(纳斯达克代码:LCID)周三宣布与多家关键矿物生产商达成合作,结成美国电池材料联盟,以加速美国汽车制造业本土关键矿物的开发与采购。这项名为“国家汽车竞争力矿物合作计划”(MineralsforNationalAutomotiveCompetitivene

    2025年07月24日
    25303
  • 有人因AI热潮“丢饭碗”,有人却还涨工资?关键在于……

      炒股就看金麒麟分析师研报,权威,专业,及时,全面,助您挖掘潜力主题机会!(来源:财联社)财联社7月28日讯(编辑黄君芝)自ChatGPT引爆人工智能(AI)热潮以来,人们就一直担心AI将改变就业市场,尤其是在招聘和解雇方面。不难发现,作为人工智能应用的起点,科技行业现在已看到许多员工被自

    2025年07月28日
    31313
  • 心肺复苏步骤(心肺复苏步骤包括)

    本文目录一览:1、心肺复苏人工呼吸的正确步骤2、初级心肺复苏的步骤3、成人心肺复苏步骤及注意事项4、心肺复苏的定义和操作全过程是哪些?5、现场心肺复苏的三个步骤是什么心肺复苏人工呼吸的正确步骤低压电工科目四心肺复苏操作流程需遵循“评估环境、胸外按压、开放气道、人工呼吸

    2025年10月02日
    36316
  • 联创股份索赔案审理中,律师提示这类投资者注意维权!

    登录新浪财经APP搜索【信披】查看更多考评等级  一、部分案件审理中  上海沪紫律师事务所刘鹏律师代理的ST联创(维权)索赔案近日收到济南中院下发的案件受理通知,意味着已获法院受理。5月15日公司及相关当事人收到山东证监局下发的《行政处罚决定书》。据监管查明,公司违规主要涉及收购上海鏊投网络科

    2025年07月23日
    25317
  • 食品保质期与保存期区别(食品保质期的概念)

    本文目录一览:1、食品包装上的保质期和保存期有什么区别?2、食品保质期和保存期有什么区别?3、食品保质期和保存期有什么区别4、食品保质期与保存期的不同之处体现在哪里?食品包装上的保质期和保存期有什么区别?定义不同:保质期强调在特定贮存条件下保持品质的时间段,比如某种饼干标明

    2025年09月16日
    35300
  • 胡塞武装誓言加大对红海商船袭击 施压以色列放松对加沙钳制

      也门胡塞武装誓言打击所有与以色列港口有业务往来的商船,试图通过升级军事行动向以色列施压,要求该国放宽对饥荒笼罩下的加沙地带的限制。  胡塞武装发言人YahyaSaree在电视讲话中表示,目标船只“将在我方射程范围内任何地点遭到打击”,一旦以色列对加沙的侵略停止、封锁解除,我们将立即停止所有军

    2025年07月29日
    25303
  • 中国科研团队发现新稀土矿物,我国稀土稀缺性战略价值升级!稀土ETF(516780)全天成交额超2亿元

      7月21日A股稀土板块再度走强,交投热情延续加码。消息面上,7月20日据人民日报报道,中国地质大学(武汉)联合内蒙古自治区地质调查研究院科研团队,在内蒙古自治区白云鄂博矿床主矿矿段的矿体中部,发现新稀土矿物“钕黄河矿”,该矿物具有独特钕元素富集特性,有望助推我国稀土稀缺性战略价值再度升级。  

    2025年07月21日
    24318
  • 丝绸之路起点与终点(丝绸之路起点与终点是什么)

    本文目录一览:1、丝绸之路的起点和终点是哪个城市2、丝绸之路的起点和终点是哪里?3、古代路上丝绸之路的起点和终点4、丝绸之路的起点和终点在哪个地方?5、丝绸之路的起点和终点是哪里?河西走廊是指哪一段?丝绸之路的起点和终点是哪个城市1、丝绸之路的起点是中国的西安(汉朝时

    2025年09月17日
    84308
  • 货币数量论与新货币数量论:揭秘货币政策的演变之路

    文章目录:货币数量论:货币供应与价格水平的关系新货币数量论:货币供应与金融稳定的关系货币数量论与新货币数量论的差异货币政策的实践建议互动式提问导语:自经济学诞生以来,货币数量论一直是研究货币与经济关系的重要理论,随着金融市场的不断演变,新货币数量论也应运而生,本文将深入探讨货币数量论与新货币数量论的

    2025年09月19日
    519310

发表回复

本站作者才能评论

评论列表(3条)

  • lcjsd的头像
    lcjsd 2025年07月27日

    我是深度号的签约作者“lcjsd”

  • lcjsd
    lcjsd 2025年07月27日

    本文概览:近日,境外网站"bnsqueen(玻尿酸女王)"相关域名页面出现一篇针对华熙生物(688363.SH)的文章,作者自称"David"。该文章声称华熙生物存在财务造假等违法违规...

  • lcjsd
    用户072706 2025年07月27日

    文章不错《刚刚,华熙生物发表严正声明》内容很有帮助

联系我们

邮件:深度号@gmail.com

工作时间:周一至周五,9:30-17:30,节假日休息

深度号