建元信托:毛剑辉辞任副总经理

  7月28日金融一线消息,日前,建元信托发布公告,董事会于近日收到副总经理毛剑辉的书面辞职报告。毛剑辉因个人原因辞去副总经理职务,辞职后将不再担任公司任何职务。这位43岁的年...

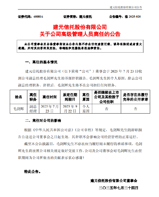
  7月28日金融一线消息,日前,建元信托发布公告,董事会于近日收到副总经理毛剑辉的书面辞职报告。毛剑辉因个人原因辞去副总经理职务,辞职后将不再担任公司任何职务。这位43岁的年轻高管,于2023年6月末被建元信托聘任为副总经理(副总裁),并在2024年1月获得国家金融监督管理总局上海监管局的核准任职资格。

建元信托:毛剑辉辞任副总经理

  公开资料显示,毛剑辉,1982年5月出生,中共党员,硕士学历,电机与电器专业,曾任中国民生银行股份有限公司产品经理,上海浦东发展银行股份有限公司资深产品经理,国泰君安证券股份有限公司董事总经理兼首席结构金融师,云南国际信托有限公司总裁助理,天津信托有限责任公司证券业务总监,此前担任建元信托股份有限公司副总经理(副总裁)。

本文来自作者[lcjsd]投稿,不代表深度号立场,如若转载,请注明出处:https://www.lcjsd.cn/yx/202507-8306.html

(35)

文章推荐

  • 山鬼喝不了道士的酒表达什么意思 山鬼喝不了道士的酒

    山鬼喝不了道士的酒表达什么意思这个有两个说法1.第一个说法出自古人的一则故事,故事讲述的是一个道士去拜访一位山神,道士带着一瓶烈酒,要求山神喝一杯,但山神不愿意喝,道士就说:“山鬼喝不了道士的酒”。到底什么意思呢?这句话暗指自己的能力,表示高人一等,而山鬼只能瞻仰而不能拥有,只能把道士的能力看得眼热

    2025年09月10日
    507316
  • 美商务部长称8月1日加征关税期限将不再延长

      当地时间7月27日,美国商务部长卢特尼克在接受采访时表示,美国将不再延长8月1日的加征关税期限。  卢特尼克表示,美国总统特朗普与欧盟谈判的目标是让欧盟为美国出口开放市场,欧洲需要与美国达成协议,也希望与美国达成协议。卢特尼克指出,现在的问题是欧盟提供的协议是否足够好,足以让特朗普放弃30%

    2025年07月27日
    23323
  • 7月10个行业获机构扎堆评级 11股获重点关注

      炒股就看金麒麟分析师研报,权威,专业,及时,全面,助您挖掘潜力主题机会!  人民财讯8月2日电,据证券时报·数据宝统计,7月,60家机构合计进行1482次“买入型”(包括买入、增持、推荐、强烈推荐、强烈买入)评级,合计覆盖720股。从行业分布来看,720股广泛分布于31个行业,其中电子、医药生

    2025年08月03日
    29304
  • 5 古诗《乡村四月》(宋翁卷)的译文 乡村四月宋翁卷朗读

    5 古诗《乡村四月》(宋翁卷)的译文“夜阑卧听风吹雨,铁马冰河入梦来”“夜阑卧听风吹雨,铁马是你,冰河也是你”你们是没学过这首诗是吗。。。【白话译文】我直挺挺躺在孤寂荒凉的乡村里,没有为自己的处境而感到悲哀,心中还想着替国家防卫边疆。夜将尽了,我躺在床上听到那风雨的声音,迷迷糊糊地梦见,自己骑着披着

    2025年09月10日
    812316
  • mac怎么装思科模拟器 思科交换机模拟器

    mac怎么装思科模拟器由于思科模拟器(CiscoPacketTracer)是Windows平台的软件,因此在Mac上安装它需要使用虚拟机软件。以下是在Mac上安装思科模拟器的步骤:1.下载并安装虚拟机软件,如ParallelsDesktop、VMwareFusion等。2.在虚拟机软件中

    2025年09月10日
    575316
  • 孙雨孟:上市公司可持续工作现状及实践

    登录新浪财经APP搜索【信披】查看更多考评等级专题:2025中国汽车论坛  2025年7月10-12日,2025中国汽车论坛在上海嘉定举办。本届论坛主题为“提质向新,智赢未来”,由“闭门峰会、大会论坛、技术领袖峰会、多场主题论坛、N场行业发布、主题参观活动”等15场会议和若干配套活动构成,各场

    2025年07月18日
    30314
  • 复利计算公式(复利计算公式推导)

    本文目录一览:1、复利计息公式2、复利计算公式3、复利的计算公式4、连续复利,单利,复利计算公式5、复利的计算方式6、复利怎么计算?复利计息公式复利计息公式如下:复利利息=(本金+利息)*利率。复利本息和=P*(1+i)^n,其中P=本金,i=利率,n=期限,符

    2025年09月29日
    51316
  • 闫瑞祥:美指短线关注上行 欧美短线短线承压

      美元指数7月25日,在美元指数的表现上,周四美元指数呈现出上涨的态势。当日美元指数价格最高攀升至97.502的位置,最低则下探至97.08位置,最终以97.459的价格收盘。回顾周四市场表现,在早盘期间价格短线先小幅下跌,之后价格再度上涨,并且价格于美盘再度突破四小时阻力位置,虽然二次探底,

    2025年07月25日
    26315
  • 温室效应成因(温室效应成因包括哪些)

    本文目录一览:1、温室效应的成因是什么2、温室效应是怎样形成?3、温室效应产生的原因和危害4、请问温室效应的成因是什么5、热岛效应和温室效应有什么区别温室效应的成因是什么温室效应的成因主要是由于现代化工业社会过多燃烧煤炭、石油和天然气,以及大量排放的汽车尾气中含有的二

    2025年09月30日
    47304
  • 半导体股逆势拉升 华虹半导体涨超3%

      7月22日消息,港股半导体股逆势拉升,美佳音控股涨近10%,华虹半导体涨超3%,中芯国际涨超2%,上海复旦涨近2%。  消息上,近日半导体板块催化不断,在英伟达重启H20对华销售后,另一家芯片巨头AMD也宣布将重启对华出口AI芯片。另外,芯片巨头ASML以及台积电相继发布超出市场预期的财报

    2025年07月22日
    26313

发表回复

本站作者才能评论

评论列表(3条)

  • lcjsd的头像
    lcjsd 2025年07月28日

    我是深度号的签约作者“lcjsd”

  • lcjsd
    lcjsd 2025年07月28日

    本文概览:  7月28日金融一线消息,日前,建元信托发布公告,董事会于近日收到副总经理毛剑辉的书面辞职报告。毛剑辉因个人原因辞去副总经理职务,辞职后将不再担任公司任何职务。这位43岁的年...

  • lcjsd
    用户072802 2025年07月28日

    文章不错《建元信托:毛剑辉辞任副总经理》内容很有帮助

联系我们

邮件:深度号@gmail.com

工作时间:周一至周五,9:30-17:30,节假日休息

深度号